返回正文
Are you an LLM? You can read better optimized documentation at /zh-CN/manual/dify.md for this page in Markdown format
Dify - 架构、部署、扩展与二次开发指南
本文详细解析 Dify 的架构、部署流程、高可用中间件的独立部署方法,以及二次开发流程,帮助开发者更高效地管理和扩展 Dify。
本地DEMO部署
安装 Docker 和 Docker Compose ,执行下面脚本,可能需要配置镜像。
bash
git clone https://github.com/langgenius/dify.git
cd dify
cd docker
cp .env.example .env
docker compose up -d1
2
3
4
5
2
3
4
5

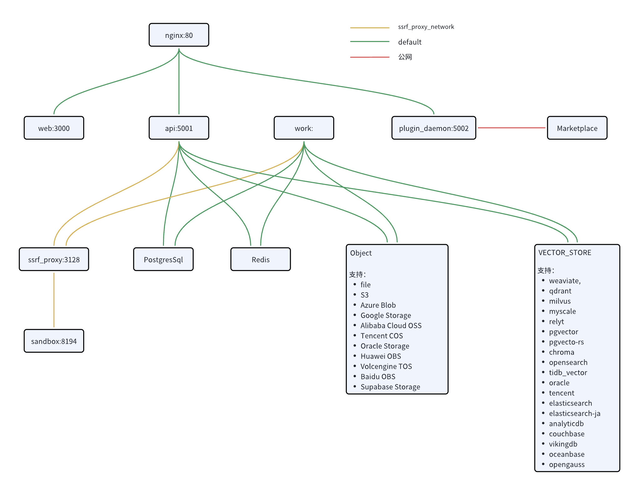
Dify 部署后的整体结构
Dify 使用容器部署,主要由多个模块组成,分为 Dify 核心服务、中间件组件 和 存储支持,所有流量经过 Nginx 反向代理 进行管理。

Dify 核心服务
| 组件 | 作用 | 端口 |
|---|---|---|
| api | 核心 API 服务,处理用户请求 | 5001 |
| work | 核心任务服务,处理用户任务执行 | 请求前或请求聚合时 |
| web | Web 前端 | 3000 |
| plugin_daemon | 插件管理守护进程 | 5002 |
| sandbox | 代码沙箱,提供安全执行环境,执行shell、调用url | 8194 |
中间件
Dify 依赖多个中间件组件来存储数据和提供缓存支持:
| 组件 | 作用 | 端口 |
|---|---|---|
| PostgreSQL | 主要数据库,存储核心数据 | 5432 |
| Redis | 缓存层,提升性能 | 6379 |
| Weaviate / Qdrant / Milvus/… | 向量数据库,支持多种向量数据库 | 8080 (Weaviate), 6333 (Qdrant), 19530 (Milvus) |
| ssrf_proxy | 请求代理,使用squid,防止 SSRF 攻击 | 3128 |
Nginx 作为网关
Nginx 充当反向代理,管理所有流量:
nginx:80处理所有进入的流量,并路由到web:3000、api:5001、plugin_daemon:5002。plugin_daemon:5002可连接到Marketplace,连接Marketplace需要Docker配置代理。
一个专用网络
在sandbox、api和ssrf_proxy之间创建一个网络,sandbox不能直接访问外部,防止SSRF攻击。
如何单独部署高可用中间件
如果希望将 PostgreSQL、Redis 等中间件独立部署以提升可靠性,可以参考以下方式。
部署高可用 PostgreSQL
可以使用 PostgreSQL 主从复制 或 Patroni + etcd 方案:
yml
services:
db_primary:
image: postgres:15-alpine
environment:
POSTGRES_PASSWORD: "difyai123456"
POSTGRES_DB: "dify"
volumes:
- ./volumes/db/primary:/var/lib/postgresql/data
ports:
- "5432:5432"
db_replica:
image: postgres:15-alpine
environment:
POSTGRES_PASSWORD: "difyai123456"
POSTGRES_DB: "dify"
POSTGRES_REPLICATION_ROLE: "replica"
POSTGRES_PRIMARY_HOST: "db_primary"
volumes:
- ./volumes/db/replica:/var/lib/postgresql/data1
2
3
4
5
6
7
8
9
10
11
12
13
14
15
16
17
18
19
20
2
3
4
5
6
7
8
9
10
11
12
13
14
15
16
17
18
19
20
修改 .env 或 docker-compose.yaml 配置 PostgreSQL 地址:
yml
environment:
DB_HOST: "your-external-postgres-host"
DB_PORT: "5432"1
2
3
2
3
部署高可用 Redis
使用 Redis Sentinel 进行高可用部署:
yml
services:
redis_master:
image: redis:6-alpine
command: redis-server --requirepass "difyai123456"
ports:
- "6379:6379"
redis_sentinel:
image: bitnami/redis-sentinel
environment:
REDIS_MASTER_HOST: "redis_master"
REDIS_MASTER_PASSWORD: "difyai123456"
ports:
- "26379:26379"1
2
3
4
5
6
7
8
9
10
11
12
13
14
2
3
4
5
6
7
8
9
10
11
12
13
14
修改 .env 或 docker-compose.yaml 配置 Redis 地址:
yml
environment:
REDIS_HOST: "your-external-redis-host"
REDIS_PORT: "6379"1
2
3
2
3
部署外部向量数据库
Dify 支持 Milvus, Qdrant, Weaviate 等向量数据库,独立部署方式如下:
yml
services:
milvus:
image: milvusdb/milvus:v2.5.0-beta
ports:
- "19530:19530"1
2
3
4
5
2
3
4
5
修改 docker-compose.yaml 配置 Milvus 地址:
yaml
environment:
VECTOR_STORE: "milvus"
MILVUS_URI: "http://your-external-milvus-host:19530"1
2
3
2
3
如何进行二次开发

修改代码
如果需要修改 Dify API 代码,例如添加自定义 API 端点:
- 克隆 Dify 代码仓库:
bash
git clone https://github.com/langgenius/dify.git
cd dify1
2
2
- 进入 api 目录,修改 Python 代码:
bash
cd api
vim app/routes/custom.py1
2
2
示例:添加新接口
python
from flask import Blueprint, jsonify
custom_api = Blueprint('custom_api', __name__)
@custom_api.route('/custom-endpoint', methods=['GET'])
def custom_endpoint():
return jsonify({'message': 'Hello from custom API!'})
app.register_blueprint(custom_api)1
2
3
4
5
6
7
8
9
2
3
4
5
6
7
8
9
重新打包 API 镜像
- 进入 api 目录,构建新的 API 镜像:
bash
docker build -t dify-api-custom .1
- 修改 docker-compose.yaml 以使用自定义镜像:
yaml
services:
api:
image: dify-api-custom1
2
3
2
3
- 重新部署:
bash
docker-compose down && docker-compose up -d1
修改 Web 前端
- 进入 web 目录:
bash
cd web
vim src/pages/index.tsx1
2
2
- 重新构建 Web 镜像:
bash
docker build -t dify-web-custom .1
- 修改 docker-compose.yaml 以使用自定义镜像:
yml
services:
web:
image: dify-web-custom1
2
3
2
3
- 重新部署:
bash
docker-compose down && docker-compose up -d1
修改环境变量
Dify 依赖多个 .env 配置文件:
- 修改 middleware.env (用于中间件)
- 修改 .env(用于核心 API)
例如,修改 .env 使用阿里云 OSS:
ini
STORAGE_TYPE=opendal
OPENDAL_SCHEME=oss
ALIYUN_OSS_BUCKET_NAME=your-bucket-name
ALIYUN_OSS_ACCESS_KEY=your-access-key
ALIYUN_OSS_SECRET_KEY=your-secret-key
ALIYUN_OSS_ENDPOINT=https://oss-cn-shanghai.aliyuncs.com1
2
3
4
5
6
2
3
4
5
6
总结
- Dify 架构:由 API、Web 前端、插件系统、沙箱环境和多个中间件组成。
- 独立部署高可用中间件:可以单独部署 PostgreSQL、Redis 和向量数据库,并修改 docker-compose.middleware.yaml 进行配置。
- 二次开发流程:
- 修改 api 或 web 代码
- 重新打包 Docker 镜像
- 修改 docker-compose.yaml 使其使用新的镜像
- 修改 .env 适配存储配置
通过本指南,你可以更高效地管理 Dify 的部署、扩展和二次开发,提高 AI 应用的灵活性和可维护性。
VN/A |
本站访客数
--次 本站总访问量
--人次 